服务热线
400-115-2002
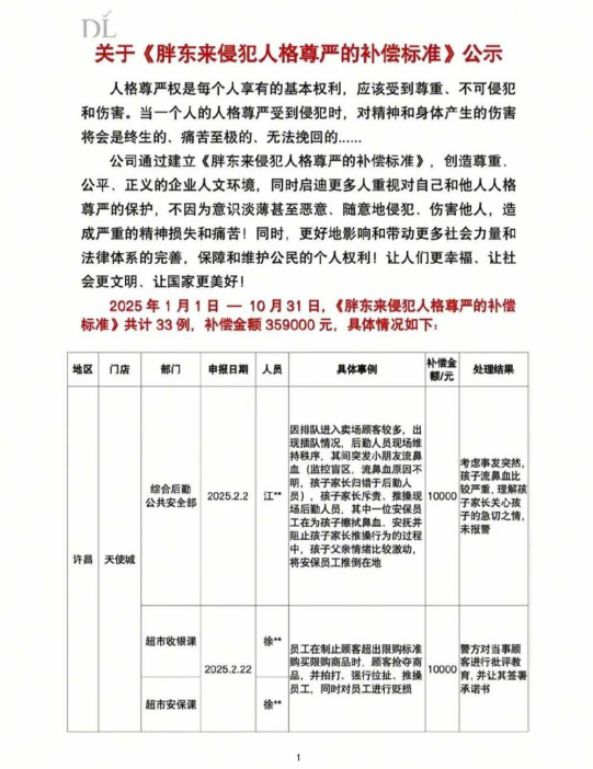
近日,知名商业零售企业胖东来发布的一份文件在网上引发了热议。
该文件名为《关于〈胖东来侵犯人格尊严的补偿标准〉公示》,详细列出了胖东来为2025年1月至10月期间33例内部管理过失对员工人格尊严造成的侵害所支付的总计35.9万元的补偿。

此举虽是胖东来“自曝家丑”,却为其收获了公众的又一次赞许。在这个将员工作为可随意替代的“人力资源”的商业环境下,胖东来用实际行动重新定义了员工尊严的价值——它不是虚无缥缈的口号,而是可以量化的具体数字,成为企业文化最真实的投射。
就在胖东来不惜重金为员工的尊严买单之时,身处寒冬的建陶行业却在上演着践踏员工尊严的戏码——变相裁员,暴力清退,长期存在的拖欠员工工资的现象更是变本加厉。这些负能量,正在不断侵蚀着陶企与员工之间最基本的信任。
两相对比,残酷地印证了著名企业经营管理专家、中国建材集团有限公司原董事长、国药集团原董事长宋志平先生的一个观点:企业文化是企业真正的基石,企业文化的竞争是企业竞争的最后一场决赛。
对此,中陶君十分赞同。健康的企业文化对内是强大的凝聚力和向心力,而文化的缺失则会让企业在危机中轰然倒下,价值取向的差异往往会成为最终决定企业能走多远的关键因素。

近年来,建陶行业受房地产市场持续低迷的影响而不断下行,一些陶企在越来越大的生存压力下为求自保,采取了各种“高超”的变相裁员手段,包括不合理调岗、设定不可能完成的KPI、直接降薪或调整工资结构、无限期放假或只发基本工资甚至刻意营造压抑的工作环境等。很多员工因此而被迫离职,裁员潮随之此起彼伏。
比变相裁员更触及道德底线的,是与某些陶企如影随形的拖欠工资的卑劣行为。它们对员工基本权益的漠视,其实并非困境下的无奈之举,而是一以贯之的常规做法。
以上两种做法实例比比皆是。比如:最近就有陶企被曝以缩短上班时间和调整考核办法为名,行逼迫员工主动离职之实;还有陶企被曝出拖欠工资长达数月之久,让普通员工的家庭生活陷入困境……
这些陶企变相裁员和拖欠员工工资的行为,表面上或可有效规避法律规定的经济补偿责任,或能赢得资金周转的时间,实际上是将经营不善的风险全部转嫁给最为弱势的基层劳动者,从而极大地损害他们的合法权益。

建立在侵犯和牺牲员工基本权益之上的“成本控制”,即便能为它们换来一时的喘息,也早已输掉了曾经存在的信誉和未来发展的根基。当员工朝不保夕,毫无安全感与尊严感,又何谈归属感、忠诚度与创造力?
一个值得深思的现象是,那些惯于变相裁员和无故拖欠工资的陶企,往往伴随着产品质量不稳定、售后服务不到位、品牌口碑不太好等一系列问题。
这种情况绝非巧合,而是此类陶企企业文化不健全造成的必然结果。因为,它们的企业文化存在价值观扭曲的基因缺陷,在行业顺境时常常被高速增长所掩盖,但一旦遭遇逆境就会暴露无遗,最终导致员工在其管理逻辑中始终是被计算的成本,而非可以共同成长的伙伴。
受裁员、拖欠工资等乱象影响,叠加发展机遇随着市场需求持续萎缩而日益减少的事实,曾经吸引无数年轻人投身的建陶行业早已渐渐失去了对新一代人才的吸引力。
不过,还是存在一些始终坚持善待员工的陶企的,它们也因此而在行业寒冬之下展现出了强劲的韧性。比如:有陶企用准时发放工资和不拖欠工资的正常操作,定义了对待员工的道德底线;也有陶企用裁员必补偿的正确做法,满足了员工的合法权益;还有陶企用雷打不动的“行业最早春节长假”、定期聚餐等人文关怀,证明了尊重员工并非遥不可及的梦想……
坚持善待员工的陶企将保障员工基本权益作为企业发展的目的之一,惯于拖欠工资、暴力裁员的陶企却将员工作为可随意牺牲的工具,二者之间的根本性差异不仅决定了员工的工作状态,更决定了企业的未来走向。

胖东来不惜重金补偿人格尊严受到侵害的员工,部分陶企践踏员工的基本权益,二者一正一反形成鲜明对比,共同描绘出企业文化价值在不同行业的现实图景,同时揭示了一个朴素而深刻的道理:企业竞争的终极战场不在市场而在人心,决胜的关键并非成本控制而是价值选择。这一逻辑无论是对外部的客户还是内部的员工来说,都同样适用。
正因如此,胖东来花费35.9万元补偿员工的举动,其意义才远超物质赔偿本身,成为一次意义非凡的价值宣言:员工尊严不是企业需要被压缩的成本,而是最值得投入的资产;能够支撑企业走向未来的不是计算成本的冰冷数字,而是由尊重、信任与尊严构筑的文化力量。
在知识经济时代,企业的核心竞争力越来越依赖于员工的创造力和投入度,其根基在于企业能否给予员工发自内心的尊重与制度化的保障。
企业文化这场终极决赛,正决定着建陶行业能否在寒冬过后重焕生机,迎来真正意义上的新生。而相当一部分陶企要穿越当前的寒冬,必须认识到真正的救赎不在于精于算计的“减负”,而在于对“人”的价值的坚守和重新发现。
- END -
您可能喜欢:
继续阅读与本文标签相同的文章:

