服务热线
400-115-2002
中国陶瓷网特约专栏作者:
一号板匠研究院 孔德钦
2025—2026年之交,东鹏、蒙娜丽莎、新明珠、天安新材/鹰牌实业等陶瓷企业的新年致辞密集发布。细读这些文本,它们已远超年度总结的范畴,俨然成为行业身处“缩量提质”深水区时,各自亮出的战略宣言与生存路线图。
在产能收缩、淘汰加剧的残酷洗牌期,“以变应变”成为共识,但路径选择已然分野:东鹏高举“变革力”, 蒙娜丽莎以“聚焦用户、产品领先、精益运营”为纲,新明珠以“新质之力,筑中国之美”为魂,天安新材坚信“没有一个春天不会来临”……这背后,是面对同一片红海时,截然不同的航向选择。
本文将基于致辞内容,结合行业实际运行态势,首先梳理九家企业的“战略定位画像”,进而沿着“效率生存-价值跃迁-生态重构”三条核心脉络,解构不同路径背后的行业生存逻辑与未来格局。

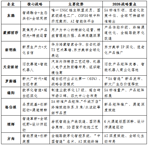
九家企业战略定位画像
数我们首先对九家代表性陶企进行战略画像。这张“战略表格”不仅显示了它们的差异化选择,也暗含了其对行业核心挑战的应答逻辑。

上述战略选择,并非孤立存在,而是企业在行业共性挑战下的主动应答。下文将沿“效率生存、价值跃迁、生态重构”三条脉络进行剖析。

效率生存:从“规模驱动”到“精益智能”
行业进入存量博弈阶段,“降本增效”从管理口号变为生存铁律。效率竞争正超越单一生产环节,向研发、营销、管理全链路渗透,其核心是从依赖“规模驱动”转向依托“精益智能”。
数据驱动的精益内核:蒙娜丽莎集团董事长萧礼标在新年致辞中,明确将“精益运营”列为2026年度方针,通过全流程数字化、智能化,实现更精准的决策、更快捷的响应,最终降低用户的选择成本。这标志着头部企业竞争焦点从“生产成本”转向“社会总成本”。格仕祺通过“对标5A”与“数据驱动品质闭环”,在逆周期中实现高开窑率与高客户满意度,揭示了以刚性品质管控为核心的生存法则。
数字化成为新质生产力底座:效率工具正在升级为战略性能力。东鹏与火山引擎共建AI智能体平台,瑞阳获评制造业数字化L7级(陶瓷业最高),方向集团打造全链路数字化智控窑炉集群——这些投入并非简单的技术改造,而是为了构建实时响应、精准决策的系统化能力。
【笔者观点】2026年,效率竞争将呈现“两极分化”。头部企业凭借数字化系统,有望实现“规模化定制”与“高效库存周转”;而众多中小企业可能仍挣扎于“减员降耗”的传统路径。效率差距将直接转化为盈利能力和抗风险能力的鸿沟。智能制造正从“竞争优势”转变为“生存基础”。

价值跃迁:从“提供产品”到“定义场景”
当产品功能趋于同质,价值创造的战场必然向两端迁移:向上至研发与设计,向下至服务与体验。企业的核心任务是从“提供产品”转向“定义场景”,竞争从“性价比”转向“质价比”,乃至“心价比”。
设计驱动与文化赋能:这是构建品牌溢价和情感联结的关键。
东鹏形成了完整链条:以“人本设计”理念落地新品,联袂西岸美术馆实现“艺术焕新生活”,凭借“陶然有器”系列收获国际设计大奖,并通过威尼斯双年展等平台进行全球文化对话,完成了从功能到美学再到文化的价值三级跳。
新明珠则将“文化为魂”与“新质为骨”结合,通过联动华为鸿蒙智家、跨界顶流IP,将东方美学融入智慧生活场景,在工程高地与消费者心智中同时建立差异化认知。
技术驱动与标准卡位:这是价值的硬核支撑与市场准入证。
5A新国标成为分水岭:2025年,不少陶企均高调宣布通过5A认证,东鹏、罗斯福、方向等更是在新年致辞直接提出。这不仅是品质宣言,更是抢占“质价比”时代话语权的战略动作。
前沿技术开辟新赛道:天安新材的思考最具颠覆性。其将汽车内饰苛刻场景中锤炼的柔性材料与精密工艺,跨界复用于智能机器人“电子皮肤”,展现了基于底层技术逻辑进行价值创新的巨大潜力。
社会责任创造共享价值:商业向善成为品牌温度的来源。东鹏卡位“银发经济”获得适老化认证,并推动产品进入政策目录;新明珠、方向集团投身乡村公益与绿色振兴。这些行动在创造社会效益的同时,也为企业提前锁定了政策红利市场,构建了更深厚的品牌护城河。
【笔者观点】2026年,“产品领先”的内涵将是健康、智能、美学、绿色等属性的集成创新。单纯比拼花色、规格的竞争已告终结。能否在特定场景(如适老化、高端设计、智慧家居)中提供完整解决方案,将成为品牌价值的分界线。

生态重构:从“单点竞争”到“系统作战”
行业下行期,任何企业都难以独善其身。构建或融入一个协同共生的产业生态,成为获取资源、抵御风险、开拓市场的关键。生态竞争正在取代单体竞争。
“链主”引领型(东鹏模式):东鹏以“链主”身份牵头UNGC供应链联盟,向20余家核心供应商传递可持续理念;战略投资丽适岩板锁定高端产能与设计师资源等一系列动作,展现了从行业领导者向生态组织者的跃迁。
“内孵外拓”型(天安模式):基于“天安科技+集成研发+瑞欣制造+鹰牌终端”泛家居生态闭环,天安新材进行战略性分拆(如“鹰牌新材”专攻旧改)与跨界投资(参股若铂机器人切入智能制造),其逻辑是让敏捷团队冲锋,让生态协同支撑,形成一个兼具稳健与创新的有机体。
“强强联合”型(罗斯福模式):罗斯福与行业领军企业合资共建基地,提出“新大厂时代”,本质是制造、系统与品牌能力的深度耦合,打造一个跨地域、跨组织的价值创造平台。
“渠道深耕”型(瑞阳、格仕祺模式):通过设立中心仓、推进“千城万店”、探索厂商联营,这些企业正将传统的经销商网络,改造为反应敏捷、赋能精准、利益共享的终端命运共同体。
【笔者观点】2026年,行业的竞争单元将是“生态圈”。生态的竞争力不取决于规模最大的一方,而取决于资源整合效率、协同创新速度与价值分配机制。中小企业必须思考:是自建特色生态,还是依附于某个主流生态?

2026前瞻:三条“暗线”对战局的影响
除明面上的战略,三条“暗线”或将影响2026年的战局:
政策卡位战:2026年,我国首个《好材料选材通则》开始实施,健康、安全、绿色、优质四大指标将与5A标准形成“叠加效应”;“好房子”建设、适老化改造等国家政策将释放定向需求。东鹏、新明珠、简一、索瓷等已入选名录的企业将抢占政策红利。能否进入各级政府采购目录,可能为部分企业开辟新的增长空间。
岩板场景成熟度竞赛:岩板能否从材料升级为“系统解决方案”,关键在于加工、交付、安装服务的标准化。其中,推动岩板从材料向“标准化、模块化的装配式部品”演进,是打通价值闭环、掌控终端场景的关键路径。谁率先打通这“最后一公里”,谁就将掌控岩板价值的最大部分。
出海价值链选择:出海是低附加值的“产品输出”,还是高附加值的“技术标准输出”或“品牌输出”?东鹏、蒙娜丽莎参与国际标准制定属于前者,而单纯参展卖货则属于后者。选择不同,通往未来的道路将截然不同。
九家陶企的新年致辞,集体传递出一个明确信号:行业已没有“守成”的中间道路,唯有“变革”与“退出”两种选择。2026年属于“有准备”的企业——
这个“准备”是技术沉淀:不是简单的装备升级,而是将工艺、技术能力编码为可迁移、可扩散的系统知识(如天安新材的汽车内饰工艺迁移);
这个“准备”是生态卡位:不是单点的产品优势,而是在产业链关键节点上的不可替代性;
这个“准备”是组织韧性:不是企业家个人的英明决策,而是制度化的知识管理与文化传承;
这个“准备”是政策敏锐:不止于被动合规,更在于主动参与规则制定、卡位政策红利窗口。
正如天安新材董事长吴启超所言:“我知道,我身上有一个不可战胜的春天。”这份笃定,源于对规律的洞察,更源于在寒冬中仍能坚定投资未来的勇气与执行力。2026年,行业洗牌未止,价值共生已始。那些能将绿色可持续、智能制造、设计创新、全球视野深度融合的企业,将成为行业真正的引领者。
【免责声明】本文的分析基于公开致辞文本及行业研判,部分企业数据未在文本中完整呈现,分析结论仅供参考。
- END -
您可能喜欢:
继续阅读与本文标签相同的文章:

